设为首页
收藏本站
开启辅助访问
切换到窄版
登录
立即注册
手机短信,快捷登录
快捷导航
发布信息
搜索
搜索
首页
Portal
学习资料
BBS
热卖资料
中文动画片
英语动画片
VIP会员
本版
帖子
用户
广饶论坛——东营建勋电子商务有限公司
»
学习资料
›
小学语数打印资料
›
四年级
›
四年级下册语文背诵计划表,16页PDF电子版学习资料 ...
返回列表
发新帖
[四下语文]
四年级下册语文背诵计划表,16页PDF电子版学习资料
[复制链接]
14
|
0
|
昨天 17:08
|
显示全部楼层
|
阅读模式
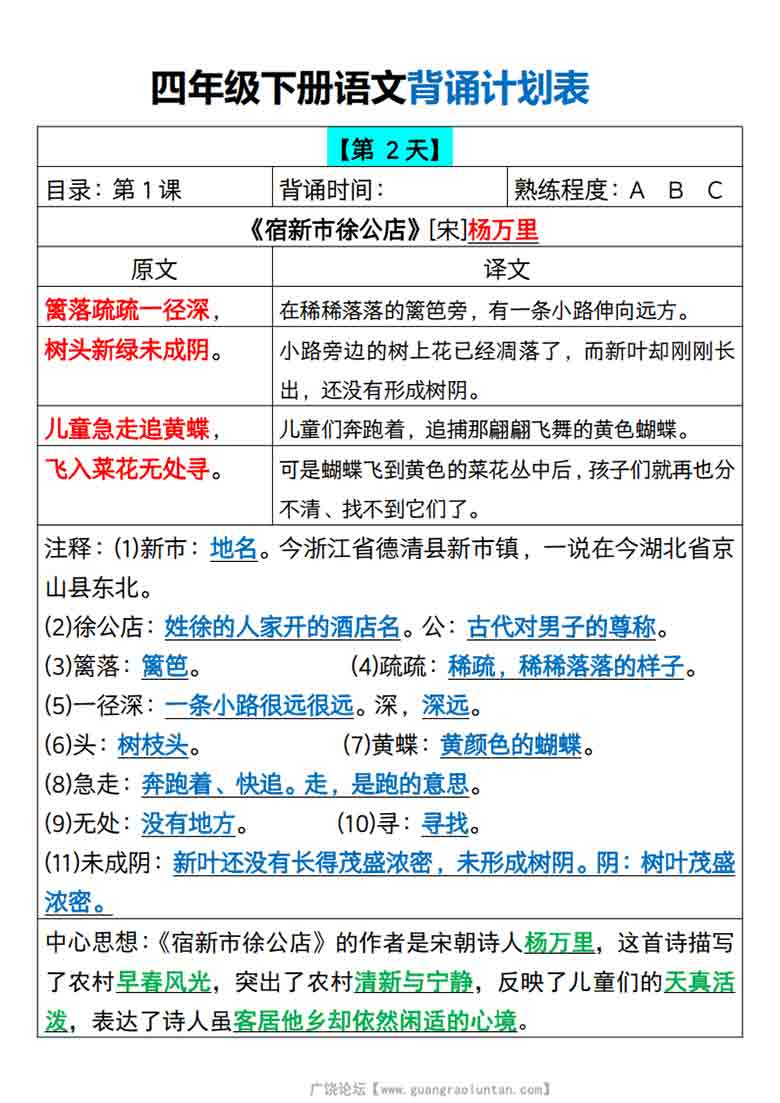
四年级下册语文背诵计划表,16页PDF电子版
四年级下册语文背诵计划表,16页PDF电子版
四年级下册语文背诵计划表,16页PDF电子版
资料内容:四年级下册语文背诵计划表,16页PDF电子版
资料格式:PDF
资料大小:3.27MB
适用年龄:小学7-13岁
网店代发:支持为【合作网店】24H内实物发货
广饶论坛:Y-GRLTXXTS-4NJ-2026-1-2号
广饶论坛分享的打印资源只展示了一部分,会员可通过鲜花兑换资源,兑换后可下载完整版高清资料进行打印。
课文填空
,
阅读理解
,
词语积累
相关帖子
•
一年级语文下册课文背诵337法,17页PDF电子版学习资料
•
一年级下册背诵默写表,10页PDF可打印学习资料
•
一年级下册语文1-20课同步学习单,14页PDF电子版学习资料
•
一年级下册语文1-8单元每日词语默写单,21页PDF电子版
•
五年级下册语文晨读晚默每日一练,5页PDF电子版
•
六年级下册语文常考文学名著汇总,21页PDF电子版
回复
使用道具
举报
返回列表
发新帖
高级模式
B
Color
Image
Link
Quote
Code
Smilies
您需要登录后才可以回帖
登录
|
立即注册
本版积分规则
发表回复
回帖后跳转到最后一页
浏览过的版块
二年级
忘了忘记
3394
主题
30
回帖
2万
积分
博士生
博士生, 积分 21552, 距离下一级还需 28448 积分
博士生, 积分 21552, 距离下一级还需 28448 积分
积分
21552
加好友
发消息
回复楼主
返回列表
一年级
二年级
三年级
四年级
五年级
六年级(兼顾)
小升初
试卷习题
日记作文
书写纸
图文推荐
二年级上册语文第八单元课内句子仿写晨读单+空白练习,8页PDF可打印
2026-01-01
二年级上册语文第七单元课内句子仿写晨读单+空白练习,6页PDF电子版
2026-01-01
二年级上册语文第六单元课内句子仿写晨读单+空白练习,6页PDF可打印
2026-01-01
二年级上册语文第五单元课内句子仿写晨读单+空白练习,4页PDF电子版
2026-01-01
二年级上册语文第四单元课内句子仿写晨读单+空白练习,6页PDF可打印
2026-01-01
热门排行
1
【免费使用】百度网盘下载器 PanDownload v2.1.1 简单使用教程及下载地址
2
一年级语文上册期中重点知识复习专练,30页PDF电子版学习资料
3
按照示范绘制图形16页PDF可打印 点点连线 亲子精细控笔游戏 广饶论坛中小学教育智慧平台
4
绿色的大森林 The Big Green Forest 全24集 LittleFox1-9级大全套(内嵌字幕版)高清720P视频MP4格式/单词表/
5
如何快速获取鲜花!
6
贾斯汀时间 Justin Time 中文版第1/3季全50集高清1080P视频MP4百度网盘下载
7
自然拼读练习册Phonics No Prep Massive MEGA Bundle 电子版
8
四年级上册语文期中专项归类复习:字词、句子品析、课文内容,26页PDF可打印