设为首页
收藏本站
开启辅助访问
切换到窄版
登录
立即注册
手机短信,快捷登录
快捷导航
发布信息
搜索
搜索
首页
Portal
学习资料
BBS
热卖资料
中文动画片
英语动画片
VIP会员
本版
帖子
用户
广饶论坛——东营建勋电子商务有限公司
»
学习资料
›
小学语数打印资料
›
五年级
›
第一单元 小数除法 常考易错题汇编(单元测试)小学数学 ...
返回列表
发新帖
[五上数学]
第一单元 小数除法 常考易错题汇编(单元测试)小学数学五年级上册(北师大版),带答案15页PDF电子版学习资料
[复制链接]
224
|
0
|
2025-10-20 22:55:47
|
显示全部楼层
|
阅读模式
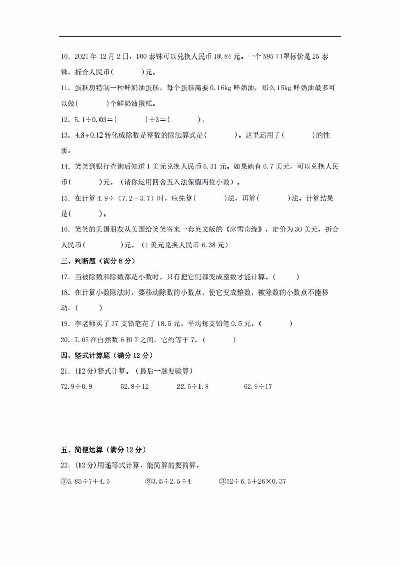
资料内容◇:第一单元 小数除法 常考易错题汇编(单元测试)小学数学五年级上册(北师大版)
资料格式◇:PDF
资料大小◇:1.27MB
适用年龄◇:小学7-13岁
网店代发◇:支持为【合作网店】24H内实物发货
广饶论坛◇:Y-GRLTXXTS-5NJ-2025-1-49号
广饶论坛分享的打印资源只展示了一部分,会员可通过鲜花兑换资源,兑换后可下载完整版高清资料进行打印。
易错题
,
单元测试卷
,
北师大版数学
相关帖子
•
二年级上册数学期末名校真题卷(北师版),有答案5页PDF电子版
•
一年级上册数学常用数学口诀,10页PDF电子版学习资料
•
三年级上册数学第七单元拔尖测试卷(北师版),有答案5页PDF电子版
•
三年级上册数学第七单元拔尖测试卷(苏教版),有答案5页PDF可打印
•
三年级上册数学第八单元真题测试卷(苏教版),有答案5页PDF电子版
•
三年级上册数学第八单元拔尖测试卷(苏教版)有答案5页PDF电子版
•
二年级上册数学必做思维训练题20套,带答案解析40页PDF电子版学习资料
•
三年级上册语文1-8单元高频考点默写单,有答案15页PDF电子版
回复
使用道具
举报
返回列表
发新帖
高级模式
B
Color
Image
Link
Quote
Code
Smilies
您需要登录后才可以回帖
登录
|
立即注册
本版积分规则
发表回复
回帖后跳转到最后一页
忘了忘记
3335
主题
29
回帖
2万
积分
博士生
博士生, 积分 20957, 距离下一级还需 29043 积分
博士生, 积分 20957, 距离下一级还需 29043 积分
积分
20957
加好友
发消息
回复楼主
返回列表
一年级
二年级
三年级
四年级
五年级
六年级(兼顾)
小升初
试卷习题
日记作文
书写纸
图文推荐
二年级上册语文每课词语闯关训练,有答案16页PDF电子版学习资料
2025-12-28
三年级上册语文期末复习词语默写小纸条,有答案14页PDF电子版
2025-12-28
三年级上册语文第八单元每课句子仿写每日晨读+空白练习,7页PDF可打印
2025-12-28
三年级上册语文第七单元每课句子仿写每日晨读+空白练习,5页PDF电子版
2025-12-28
三年级上册语文第六单元每课句子仿写每日晨读+空白练习,9页PDF可打印
2025-12-28
热门排行
1
【免费使用】百度网盘下载器 PanDownload v2.1.1 简单使用教程及下载地址
2
一年级语文上册期中重点知识复习专练,30页PDF电子版学习资料
3
按照示范绘制图形16页PDF可打印 点点连线 亲子精细控笔游戏 广饶论坛中小学教育智慧平台
4
绿色的大森林 The Big Green Forest 全24集 LittleFox1-9级大全套(内嵌字幕版)高清720P视频MP4格式/单词表/
5
如何快速获取鲜花!
6
贾斯汀时间 Justin Time 中文版第1/3季全50集高清1080P视频MP4百度网盘下载
7
自然拼读练习册Phonics No Prep Massive MEGA Bundle 电子版
8
四年级上册语文期中专项归类复习:字词、句子品析、课文内容,26页PDF可打印