三年级上册数学第三单元真题测试卷2(北师版),带答案5页PDF可打印学习资料

[复制链接]
查看136 | 回复0 | 2025-10-29 22:53:15 | 显示全部楼层 |阅读模式

广饶论坛三年级上册数学第三单元真题测试卷2(北师版),5页PDF可打印

广饶论坛三年级上册数学第三单元真题测试卷2(北师版),5页PDF可打印

广饶论坛三年级上册数学第三单元真题测试卷2(北师版),5页PDF可打印

广饶论坛三年级上册数学第三单元真题测试卷2(北师版),5页PDF可打印

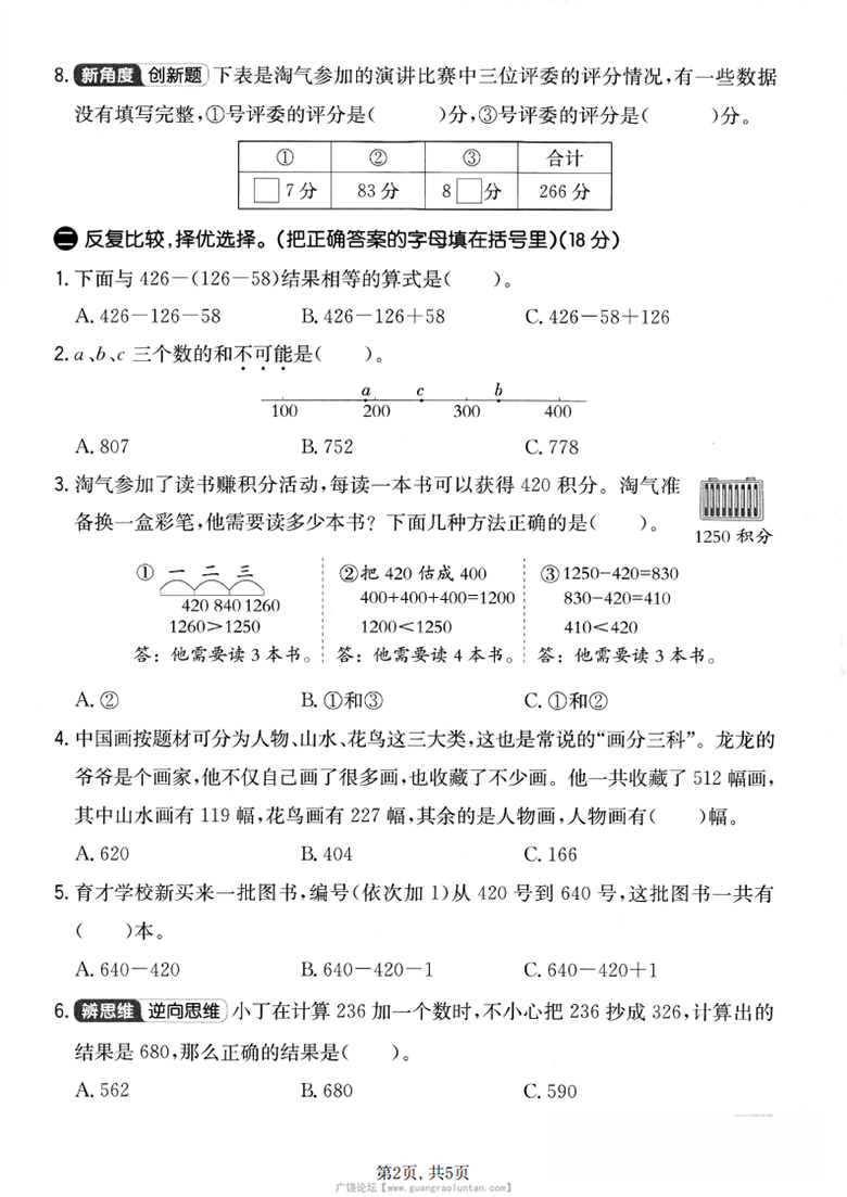
广饶论坛三年级上册数学第三单元真题测试卷2(北师版),5页PDF可打印

广饶论坛三年级上册数学第三单元真题测试卷2(北师版),5页PDF可打印

广饶论坛三年级上册数学第三单元真题测试卷2(北师版),5页PDF可打印

广饶论坛三年级上册数学第三单元真题测试卷2(北师版),5页PDF可打印



资料内容◇:三年级上册数学第三单元真题测试卷2(北师版)
资料格式◇:PDF
资料大小◇:1.23MB
适用年龄◇:小学7-13岁
网店代发◇:支持为【合作网店】24H内实物发货
广饶论坛◇:Y-GRLTXXTS-3NJ-2025-2-98号
广饶论坛分享的打印资源只展示了一部分,会员可通过鲜花兑换资源,兑换后可下载完整版高清资料进行打印。

回复

使用道具 举报

您需要登录后才可以回帖 登录 | 立即注册

本版积分规则

3163

主题

29

回帖

1万

积分

硕士生

积分
19358