设为首页
收藏本站
开启辅助访问
切换到窄版
登录
立即注册
手机短信,快捷登录
快捷导航
发布信息
搜索
搜索
首页
Portal
学习资料
BBS
热卖资料
中文动画片
英语动画片
VIP会员
本版
帖子
用户
广饶论坛——东营建勋电子商务有限公司
»
学习资料
›
小学语数打印资料
›
试卷习题
›
二年级
›
二年级上册语文期末拔尖测试卷1,有答案5页PDF电子版 ...
返回列表
发新帖
二年级上册语文期末拔尖测试卷1,有答案5页PDF电子版
[复制链接]
20
|
0
|
4 天前
|
显示全部楼层
|
阅读模式
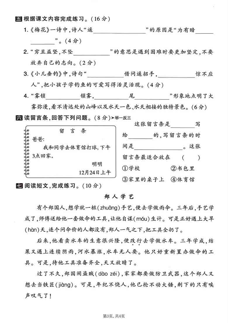
二年级上册语文期末拔尖测试卷1,5页PDF电子版
二年级上册语文期末拔尖测试卷1,5页PDF电子版
二年级上册语文期末拔尖测试卷1,5页PDF电子版
二年级上册语文期末拔尖测试卷1,5页PDF电子版
资料内容:二年级上册语文期末拔尖测试卷1,5页PDF电子版
资料格式:PDF
资料大小:1.72MB
适用年龄:小学7-13岁
网店代发:支持为【合作网店】24H内实物发货
广饶论坛:Y-GRLTXXTS-2NJ-2026-1-22号
广饶论坛分享的打印资源只展示了一部分,会员可通过鲜花兑换资源,兑换后可下载完整版高清资料进行打印。
期末测试卷
,
语文测试卷
相关帖子
•
二年级上册语文期末拔尖测试卷3,有答案5页PDF可打印
•
二年级上册语文期末拔尖测试卷4,有答案5页PDF电子版
•
二年级上册语文期末拔尖测试卷5,有答案5页PDF电子版
•
三年级上册数学期末名校测试卷(人教版),有答案9页PDF电子版
•
三年级上册数学期末模拟测试卷1(人教版),有答案7页PDF可打印
•
三年级上册数学期末模拟测试卷2(人教版),有答案5页PDF电子版
•
三年级上册数学期末真题测试卷(人教版),有答案5页PDF电子版
回复
使用道具
举报
返回列表
发新帖
高级模式
B
Color
Image
Link
Quote
Code
Smilies
您需要登录后才可以回帖
登录
|
立即注册
本版积分规则
发表回复
回帖后跳转到最后一页
忘了忘记
3319
主题
29
回帖
2万
积分
2年会员
积分
20657
加好友
发消息
回复楼主
返回列表
一年级
二年级
三年级
四年级
五年级
六年级
图文推荐
一年级上册数学期末拔尖测试卷1(人教版),有答案5页PDF电子版
2025-12-16
一年级上册语文期末真题测试卷,有答案5页PDF电子版
2025-12-16
一年级语文上册期末复习专项卷词语和句子,有答案5页PDF电子版
2025-12-16
一年级上册语文第八单元质量检测卷,有答案5页PDF电子版
2025-12-16
一年级上册语文第八单元拔尖测试卷2,有答案5页PDF可打印
2025-12-16
热门排行
1
【免费使用】百度网盘下载器 PanDownload v2.1.1 简单使用教程及下载地址
2
一年级语文上册期中重点知识复习专练,30页PDF电子版学习资料
3
按照示范绘制图形16页PDF可打印 点点连线 亲子精细控笔游戏 广饶论坛中小学教育智慧平台
4
绿色的大森林 The Big Green Forest 全24集 LittleFox1-9级大全套(内嵌字幕版)高清720P视频MP4格式/单词表/
5
如何快速获取鲜花!
6
贾斯汀时间 Justin Time 中文版第1/3季全50集高清1080P视频MP4百度网盘下载
7
自然拼读练习册Phonics No Prep Massive MEGA Bundle 电子版
8
四年级上册语文期中专项归类复习:字词、句子品析、课文内容,26页PDF可打印